What does my Media Player Support
We've created an Excel sheet with several tested Media Player devices with info that our community has provided.
We hope this Excel sheet will be helpful for everyone looking for a reliable Media Player device.
Do you see a missing Player/Product? Are you able to provide the needed info? Please join TRaSH Guides Discord
How can I provide info on a missing player? What do I need to provide? - [Click to show/hide]
- Currently, it's only possible to provide info if the playback is seen in Tautulli.
- Player or Product that can run the Plex client directly or indirectly (Infuse, Plex Kodi Connect, Plex2Zidoo, etc)
- Preferably a TV that can do Dolby Vision, but we also need HDR10+ results.
- Player and Product info can be seen in Tautulli.
- When doing a playback test for HDR formats provide screenshots of what Tautulli and your TV show, along with whatever other devices you have that show what formats are being used.
- When doing an audio format test provide screenshots from Tautulli and your AVR.
- Provide this info in TRaSH Guides Discord in #request-suggestions with a title starting with:
Test Media Player <your tested device>
What does the spreadsheet cover
This sheet will only cover Players/Products that can run the Plex client directly or indirectly (Jellyfin/Emby isn't covered yet due to the lack of a proper Tautulli app and feedback/info from users).
Jellyfin/Emby
While these principles are based on Plex and the capabilities of certain devices, the capabilities of these devices also apply to JellyFin and Emby. Assuming that it's possible to do the equivalent streaming method (direct or indirect play) with your media server, the hardware should act the same as if Plex was used.
The following aspects are covered
Does it support the most common HDR formats
The sheet also has notes added for extra info
- Dolby Vision Profile 5 (does not have an HDR10 baselayer, so it cannot fallback to HDR10)
- Dolby Vision Profile 7 (DV + HDR10 baselayer, so it can fallback to HDR10)
- Dolby Vision Profile 8 (DV + HDR10 baselayer, so it can fallback to HDR10)
- HDR10
- HDR10+ (HDR10+ has also a HDR10 baselayer, so it can fallback to HDR10)
Which Profile is used by what
- Profile 5 => WEBDL (Streaming Services)
- Profile 7 => Untouched Remuxes and BR-DISK
- Profile 8 => Encodes, Hybrid Remuxes, Hybrid WEBDL, and in some cases standard WEBDL like from Hulu
Does it support audio passthrough in the most common formats
This allows for the best audio quality as the audio signal is not altered or compressed in any way before reaching the AV receiver or soundbar. This is especially important for high-quality audio formats such as Dolby TrueHD or DTS-HD Master Audio.
By using audio passthrough, you can ensure that you are getting the best audio experience possible when watching movies or listening to music through your home theater system. It allows you to take full advantage of the capabilities of your AVR/Soundbar and ensures that you are hearing the audio as it was intended to be heard by the content creators.
Overall, audio passthrough is the ideal way to send audio from your media server to your AV receiver or soundbar for the highest quality audio experience.
- TrueHD Atmos
- DTS X
- DD+ Atmos
- TrueHD
- DTS-HD MA
- FLAC/PCM
- DD+ (E-AC3)
- DTS
- AAC
- DD (AC3)
Link to tested Media Player Devices
A lot of results have a note added that provides extra information, such as fallback HDR or audio formats, as well as other information that we've gathered from several sources.
What should I do next with this info
The next thing to do is set up a proper quality profile with the info you gathered from this sheet.
Radarr
How to set up Quality Profiles - Explains how to make the most of Custom Formats and shows some specifics of my configuration. You can use these examples to get an idea of how to set up your preferences.
How to make use of HDR Formats for Radarr
- How to set up Quality Profiles - Explains how to make the most of Custom Formats and shows some specifics of my configuration. You can use
HDR Formats - [Click to show/hide]
HDR
All users with HDR-capable equipment should add the HDR custom format.
This is a catch-all custom format for all HDR-related formats, including those with HDR10 or HDR10+ fallback capabilities, such as DV HDR10 or DV HDR10+.
DV Boost
If you prefer Dolby Vision and have compatible equipment, add the DV Boost custom format. This custom format prioritizes releases containing Dolby Vision over standard HDR releases.
This custom format accepts DV Profile 5 and also upgrades from DV/HDR10/HDR10+ to DV HDR10 or DV HDR10+.
HDR10+ Boost
If you prefer HDR10+ releases and have compatible equipment, add the HDR10+ Boost custom format. This custom format prioritizes releases containing HDR10+ over standard HDR releases.
This custom format also boosts DV HDR10+ releases if you prefer them over DV HDR10.
If you prefer both Dolby Vision and HDR10+, add both boost custom formats!
DV (w/o HDR fallback)
If NOT every device accessing your media server supports Dolby Vision, add the DV (w/o HDR fallback) custom format to ensure maximum compatibility with your setup. This prevents playback issues on devices that don't fully support Dolby Vision.
This also applies to Dolby Vision releases without HDR10 fallback (Profile 5).
| Custom Format | Score | Trash ID |
|---|---|---|
| HDR | 500 | 493b6d1dbec3c3364c59d7607f7e3405 |
| DV Boost | 1000 | b337d6812e06c200ec9a2d3cfa9d20a7 |
| HDR10+ Boost | 100 | caa37d0df9c348912df1fb1d88f9273a |
| DV (w/o HDR fallback) | -10000 | 923b6abef9b17f937fab56cfcf89e1f1 |
Why am I getting purple or green colors? - [Click to show/hide]
Why am I getting purple or green colors?
There are several possible reasons why your TV would show purple or green colors when playing Dolby Vision content.
-
Unsupported Hardware: Your TV or hardware media player device (Roku, Apple TV, etc) doesn't support Dolby Vision or your hardware media player device doesn't support all the Dolby Vision Profiles. As a result, the device might struggle to produce accurate colors, leading to a purple or green tint.
-
Incorrect Display Settings: Dolby Vision content often requires specific settings to be enabled on your TV or display device in order to deliver the intended visual experience. If these settings are not configured properly, it can result in the device showing distorted colors (including purple or green hues).
-
HDMI Compatibility Issues: Sometimes, HDMI cables or ports may not be fully compatible with Dolby Vision. If the media player device is not recognizing the Dolby Vision signal properly, it may fail to process the content correctly, resulting in abnormal color rendering.
To resolve the purple or green color issues when playing Dolby Vision content, you can try the following troubleshooting steps:
- Ensure your TV or hardware media player device is Dolby Vision compatible and up-to-date with the latest firmware.
- Verify that your TV or display device is set up correctly and has the necessary Dolby Vision settings enabled.
- Check the HDMI cables and ensure they can transmit Dolby Vision signals.
Dolby Vision Profiles - [Click to show/hide]
Dolby Vision Profiles
- Profile 5 (1) - This is what comes with WEB-DL Dolby Vision releases without HDR10 fallback.
(Incompatible devices will playback with blown out pinks and greens) - Profile 7 (2) - This is what comes with UHD Bluray Remuxes and UHD BluRay releases.
These files will play on an Nvidia Shield Pro (2019), but on most other players will revert to the HDR10 fallback. - Profile 8 (3) - This is what comes with (Hybrid) WEB-DL (HULU), Hybrid UHD Remux, and UHD BluRay releases (all of which have HDR10 fallback).
This works with several mainstream media players.
Apple TV Dolby Vision Limitations - [Click to show/hide]
Plex for Apple TV is only capable of playing Dolby Vision Profiles 5 and 8 correctly if CMv2.9 is being used.
Infuse 7.7.2+ offers expanded support for Dolby Vision Profile 8, including files containing CMv4.0 metadata, samples that were previously playing with a black screen, falling back to HDR10, or various other playback issues. SOURCE
The Dolby Vision Profile and Version of a media file cannot be determined by automation software before downloading it, so when you are using an Apple TV, with or without Infuse, it will always be hit or miss whether the content is compatible or not.
Additionally, it is uncertain whether the Dolby Vision layer will play, fall back to HDR10, or result in a black screen.
- (1) PLEX for Apple TV and Plex with Infuse will only play profile 5 correctly if CMv2.9 is used.
- (2) Neither Infuse nor PLEX for Apple TV will deliver real Dolby Vision with Profile 7.
- (3) PLEX for Apple TV will only play profile 8 correctly if CMv2.9 is used. However, we have also received reports that in some cases, it will fall back to HDR10, or you may encounter a black screen.
To prevent your TV from incorrectly indicating that it is playing DV follow the steps provided by an Infuse user:
“With Infuse ensure you set the Extended Dolby Vision settings to Limited (prefer accuracy), convert P8 to P5 (when possible), and play other P8 as HDR (output will switch to either DoVi or HDR depending on the video)”
Dolby Vision Versions - CMv2.9 and CMv4.0 - [Click to show/hide]
There are two versions of Dolby Vision, namely CMv2.9 and CMv4.0. CMv4.0 uses an improved algorithm and a superior tone curve, allowing for better mapping and more controls during the Dolby Vision trim pass process.
More info about the different Dolby Vision Versions: Dolby Vision Versions - CMv2.9 vs. CMv4.0
How to make use of Audio Formats for Radarr
- How to set up Quality Profiles - Explains how to make the most use of Custom Formats and shows some specifics of my configuration. You can use
Audio (Optional) - [Click to show/hide]
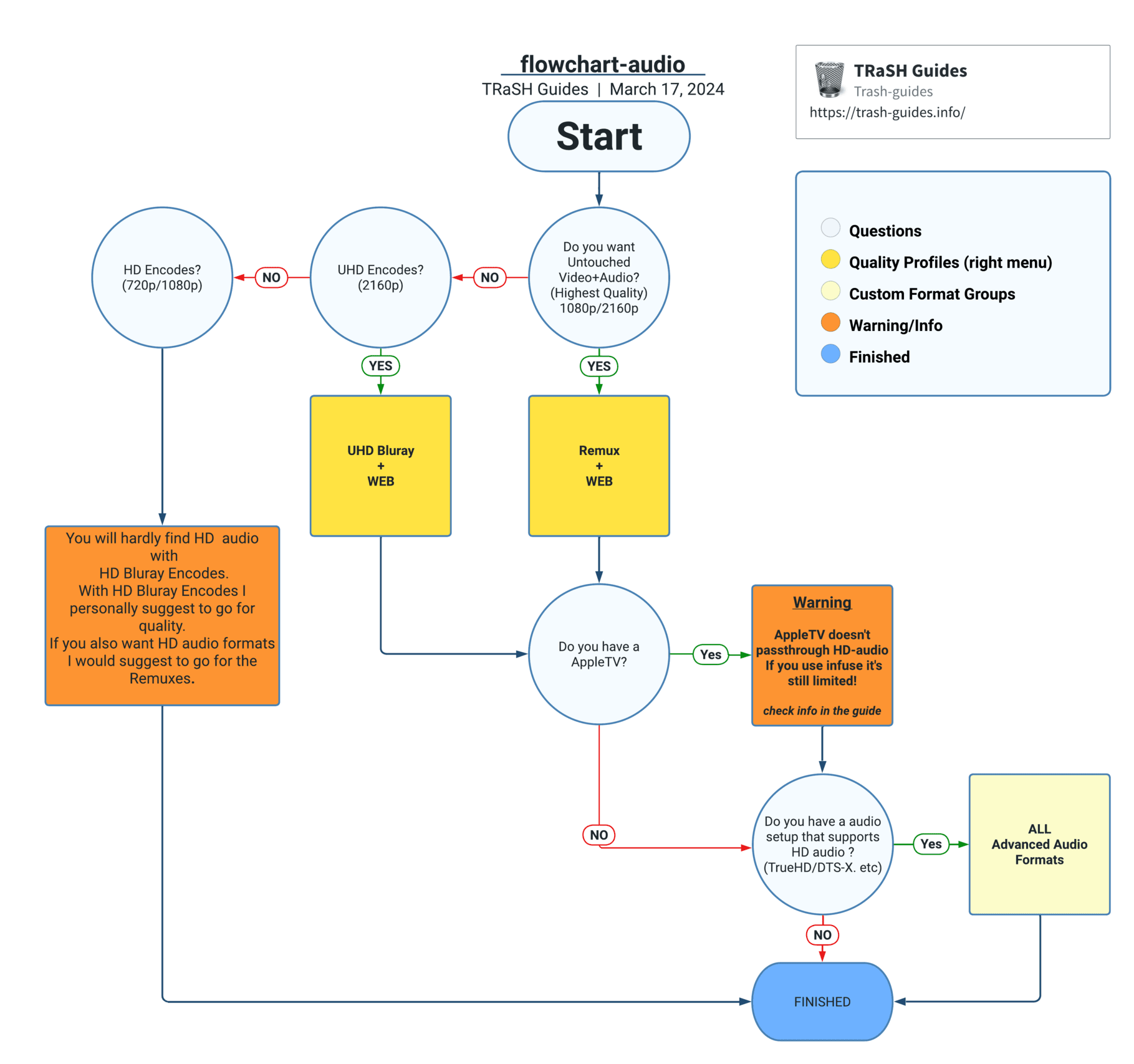
Why should I choose All Audio formats?
-
You have a hardware media player device and an audio setup that supports ALL HD Audio (TrueHD, DTS-X, DTS-HD, etc).
Apple TV doesn't passthrough HD-audio, If you use infuse, it's still limited!
Please checkI have an Apple TV -
You've chosen a profile that includes Audio Formats. You should use all the Audio formats with Remuxes/UHD Encodes.
- You should add ALL the Audio formats - don't leave any of them out!
- Audio transcoding has a low impact on your server. If your server can't handle audio transcoding, consider choosing another quality profile.
I have an Apple TV - [Click to show/hide]
- Passthrough: The preferred method if you have an audio setup (AVR/Soundbar). This mode sends the audio signals without any alteration or processing.
- Direct Play: The client natively supports the container, video, and audio streams. The Plex server sends the media file as-is to the client, using very little CPU power.
- Transcode: The client does not support the video and/or audio streams. The Plex server re-encodes the video, audio, or both into a compatible format. Transcoding video uses much CPU power, but transcoding audio uses little to moderate CPU power.
- Decodes: Decompresses the audio before sending it to your AVR/Soundbar.
partial used source: Infuse FAQ
Am I losing any quality by using LPCM? - [Click to show/hide]
- No. Since LPCM is a lossless format, using it will result in no loss of quality. What your ears hear will be exactly the same. The only difference is your receiver will recognize the audio stream as PCM instead of Dolby/DTS.
- LPCM will discard object and spatial metadata. (TrueHD Atmos, DTS-X)
source: Infuse FAQ
Should I block certain audio formats because something in my setup doesn't support it? - [Click to show/hide]
Suppose you have chosen a profile that includes Audio Formats. In that case, lowering the scores or blocking certain audio formats is somewhat pointless since 95% of the Remuxes and UHD Encodes provide HD audio formats such as TrueHD Atmos, TrueHD, and DTS-X.
So you have two options.
- Choose another quality profile that doesn't include audio formats, such as
HD Bluray + WEBor2160p WEB-DL. - Accept the limitations of your audio setup (AVR/Soundbar) and/or your hardware media player device.
| Custom Format | Score | Trash ID |
|---|---|---|
| TrueHD ATMOS | 5000 | 496f355514737f7d83bf7aa4d24f8169 |
| DTS X | 4500 | 2f22d89048b01681dde8afe203bf2e95 |
| ATMOS (undefined) | 3000 | 417804f7f2c4308c1f4c5d380d4c4475 |
| DD+ ATMOS | 3000 | 1af239278386be2919e1bcee0bde047e |
| TrueHD | 2750 | 3cafb66171b47f226146a0770576870f |
| DTS-HD MA | 2500 | dcf3ec6938fa32445f590a4da84256cd |
| FLAC | 2250 | a570d4a0e56a2874b64e5bfa55202a1b |
| PCM | 2250 | e7c2fcae07cbada050a0af3357491d7b |
| DTS-HD HRA | 2000 | 8e109e50e0a0b83a5098b056e13bf6db |
| DD+ | 1750 | 185f1dd7264c4562b9022d963ac37424 |
| DTS-ES | 1500 | f9f847ac70a0af62ea4a08280b859636 |
| DTS | 1250 | 1c1a4c5e823891c75bc50380a6866f73 |
| AAC | 1000 | 240770601cc226190c367ef59aba7463 |
| DD | 750 | c2998bd0d90ed5621d8df281e839436e |
Sonarr
How to set up Quality Profiles - Explains how to make the most of Custom Formats and shows some specifics of my configuration. You can use these examples to get an idea of how to set up your preferences.
How to make use of HDR Formats for Sonarr
- How to set up Quality Profiles - Explains how to make the most of Custom Formats and shows some specifics of my configuration. You can use these examples to get an idea of how to set up your preferences.
HDR Formats - [Click to show/hide]
HDR
All users with HDR-capable equipment should add the HDR custom format.
This is a catch-all custom format for all HDR-related formats, including those with HDR10 or HDR10+ fallback capabilities, such as DV HDR10 or DV HDR10+.
DV Boost
If you prefer Dolby Vision and have compatible equipment, add the DV Boost custom format. This custom format prioritizes releases containing Dolby Vision over standard HDR releases.
This custom format accepts DV Profile 5 and also upgrades from DV/HDR10/HDR10+ to DV HDR10 or DV HDR10+.
HDR10+ Boost
If you prefer HDR10+ releases and have compatible equipment, add the HDR10+ Boost custom format. This custom format prioritizes releases containing HDR10+ over standard HDR releases.
This custom format also boosts DV HDR10+ releases if you prefer them over DV HDR10.
If you prefer both Dolby Vision and HDR10+, add both boost custom formats!
DV (w/o HDR fallback)
If NOT every device accessing your media server supports Dolby Vision, add the DV (w/o HDR fallback) custom format to ensure maximum compatibility with your setup. This prevents playback issues on devices that don't fully support Dolby Vision.
This also applies to Dolby Vision releases without HDR10 fallback (Profile 5).
| Custom Format | Score | Trash ID |
|---|---|---|
| HDR | 500 | 505d871304820ba7106b693be6fe4a9e |
| DV Boost | 1000 | 7c3a61a9c6cb04f52f1544be6d44a026 |
| HDR10+ Boost | 100 | 0c4b99df9206d2cfac3c05ab897dd62a |
| DV (w/o HDR fallback) | -10000 | 9b27ab6498ec0f31a3353992e19434ca |
Why am I getting purple or green colors? - [Click to show/hide]
Why am I getting purple or green colors?
There are several possible reasons why your TV would show purple or green colors when playing Dolby Vision content.
-
Unsupported Hardware: Your TV or hardware media player device (Roku, Apple TV, etc) doesn't support Dolby Vision or your hardware media player device doesn't support all the Dolby Vision Profiles. As a result, the device might struggle to produce accurate colors, leading to a purple or green tint.
-
Incorrect Display Settings: Dolby Vision content often requires specific settings to be enabled on your TV or display device in order to deliver the intended visual experience. If these settings are not configured properly, it can result in the device showing distorted colors (including purple or green hues).
-
HDMI Compatibility Issues: Sometimes, HDMI cables or ports may not be fully compatible with Dolby Vision. If the media player device is not recognizing the Dolby Vision signal properly, it may fail to process the content correctly, resulting in abnormal color rendering.
To resolve the purple or green color issues when playing Dolby Vision content, you can try the following troubleshooting steps:
- Ensure your TV or hardware media player device is Dolby Vision compatible and up-to-date with the latest firmware.
- Verify that your TV or display device is set up correctly and has the necessary Dolby Vision settings enabled.
- Check the HDMI cables and ensure they can transmit Dolby Vision signals.
Dolby Vision Profiles - [Click to show/hide]
Dolby Vision Profiles
- Profile 5 (1) - This is what comes with WEB-DL Dolby Vision releases without HDR10 fallback.
(Incompatible devices will playback with blown out pinks and greens) - Profile 7 (2) - This is what comes with UHD Bluray Remuxes and UHD BluRay releases.
These files will play on an Nvidia Shield Pro (2019), but on most other players will revert to the HDR10 fallback. - Profile 8 (3) - This is what comes with (Hybrid) WEB-DL (HULU), Hybrid UHD Remux, and UHD BluRay releases (all of which have HDR10 fallback).
This works with several mainstream media players.
Apple TV Dolby Vision Limitations - [Click to show/hide]
Plex for Apple TV is only capable of playing Dolby Vision Profiles 5 and 8 correctly if CMv2.9 is being used.
Infuse 7.7.2+ offers expanded support for Dolby Vision Profile 8, including files containing CMv4.0 metadata, samples that were previously playing with a black screen, falling back to HDR10, or various other playback issues. SOURCE
The Dolby Vision Profile and Version of a media file cannot be determined by automation software before downloading it, so when you are using an Apple TV, with or without Infuse, it will always be hit or miss whether the content is compatible or not.
Additionally, it is uncertain whether the Dolby Vision layer will play, fall back to HDR10, or result in a black screen.
- (1) PLEX for Apple TV and Plex with Infuse will only play profile 5 correctly if CMv2.9 is used.
- (2) Neither Infuse nor PLEX for Apple TV will deliver real Dolby Vision with Profile 7.
- (3) PLEX for Apple TV will only play profile 8 correctly if CMv2.9 is used. However, we have also received reports that in some cases, it will fall back to HDR10, or you may encounter a black screen.
To prevent your TV from incorrectly indicating that it is playing DV follow the steps provided by an Infuse user:
“With Infuse ensure you set the Extended Dolby Vision settings to Limited (prefer accuracy), convert P8 to P5 (when possible), and play other P8 as HDR (output will switch to either DoVi or HDR depending on the video)”
Dolby Vision Versions - CMv2.9 and CMv4.0 - [Click to show/hide]
There are two versions of Dolby Vision, namely CMv2.9 and CMv4.0. CMv4.0 uses an improved algorithm and a superior tone curve, allowing for better mapping and more controls during the Dolby Vision trim pass process.
More info about the different Dolby Vision Versions: Dolby Vision Versions - CMv2.9 vs. CMv4.0
How to make use of Audio Formats for Sonarr
At the moment, we've decided not to add Audio Formats Custom Formats to the WEB profile. You will hardly find HD audio with WEB-DL (Most newer WEBDL will have Atmos). If you also want HD audio formats, we would suggest going for Remuxes.
Questions or Suggestions?

